Organizacja Sieć Badawcza Łukasiewicz – Poznańskiego Instytutu Technologicznego
Statut Sieć Badawcza Łukasiewicz – Poznańskiego Instytutu Technologicznego
Regulamin Organizacyjny Sieć Badawcza Łukasiewicz – Poznańskiego Instytutu Technologicznego
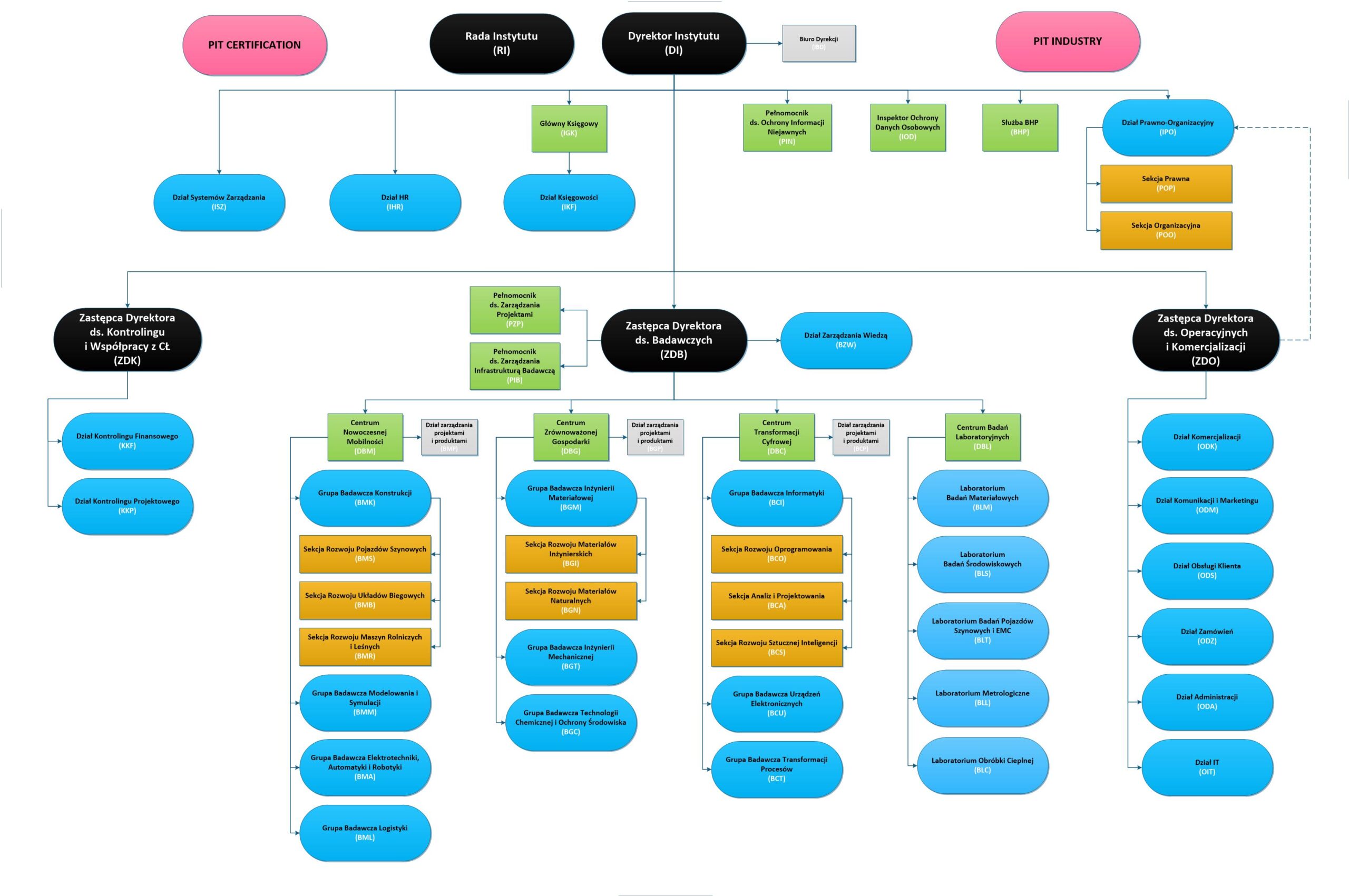
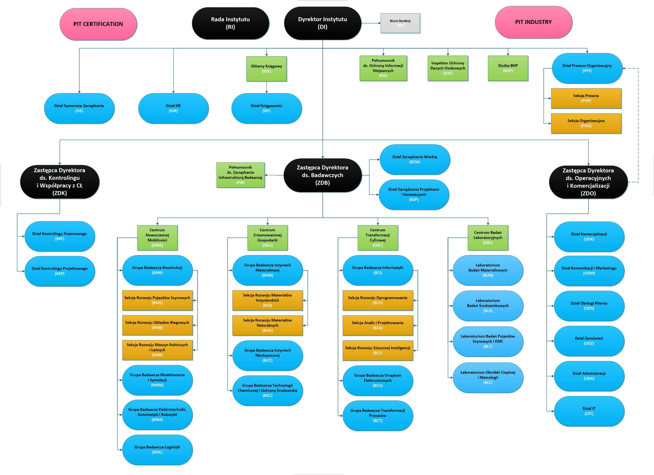
Schemat Organizacyjny Sieć Badawcza Łukasiewicz – Poznańskiego Instytutu Technologicznego
Informacja o realizacji strategii podatkowej
